你的位置: JRS直播网 足球直播 中甲 被打反禁4场?足协称广州队门将三鞠躬挑衅,罚款4万

被打反禁4场?足协称广州队门将三鞠躬挑衅,罚款4万

来源:JRS直播网05-10 17:03

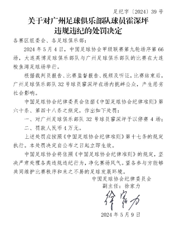
  JRS直播网讯 北京时间5月10日,中国足协正式公布了对中甲第9轮大连英博与广州队赛后激烈冲突的处罚结果。大连英博队的王选宏、隋维杰、恩巴洛和科特尼克等4人被禁赛共计24场,俱乐部和球员在内,共计被罚44万元人民币。

  而广州队这边,门将霍深坪也被禁赛4场罚款4万元人民币。让霍深坪本人、广州队俱乐部、以及广州球迷非常不满的是,霍深坪是本次冲突被打的“受害者”,为何也被禁赛呢?

  回看这次冲突,是因为霍深坪赛后向主队球迷所在看台3次鞠躬,并且大连球迷还反映,他疑似做了吐口水的动作。这一行为也直接引发了大连球员的怒火,导致其随后被王选宏和科特尼克等人的追打。

  足协也在处罚公告中表示,霍深坪这次赛后3次向主队鞠躬的行为,系霍深坪个人行为,并非广州队全队赛后的习惯性行为。足协认为,在他第1次鞠躬已经引发主场球迷强烈不满情况下,依然坚持继续进行了2和第3次鞠躬。足协在充分听取中国足协裁判委员会、纪律委员会专家意见后,调查组支持本场比赛裁判裁定,认定霍深坪第二、第三次鞠躬为挑衅行为。

  而且霍深坪没有按照主客队先集中握手后谢场的程序惯例,不服从裁判哨声指令,客观上造成激怒主队球迷和球员的事实,是引发赛场人员聚集、场面混乱的重要因素,对本场比赛发生严重赛风赛纪问题负有不可推卸的责任。因此,他才会被禁赛4场。

  令霍深坪无奈的是,他还被罚款4万元人民币。此前,媒体曾曝光过目前广州队球员的薪资。球队顶薪球员月薪不到2万,主力一般在1.5万左右,替补则少一半只有8000元左右。霍深坪作为主力门将,月薪就1-1.5万元人民币。这次挨罚反而被罚,他的大约3个月的薪水就这样没了。

顶部